华硕工程师谈主板供电电路设计
华硕工程师谈主板供电电路设计
供电电路设计的重要性
主板的CPU供电电路主要负责为CPU提供电能,确保其在高频和大电流工作状态下稳定运行。这是主板上信号强度最大的地方,处理不当会产生crosstalk效应,影响较弱信号的数字电路部分。,供电部分的电路设计制造要求非常高。
设计目的
供电部分的目的是在CPU电源输入端达到CPU对电压和电流的要求,满足正常工作的需要。这涉及到元件特性、PCB板特性、铜箔厚度、CPU插座的触点材料、散热、稳定性、干扰等多方面的问题。
供电电路的基本原理
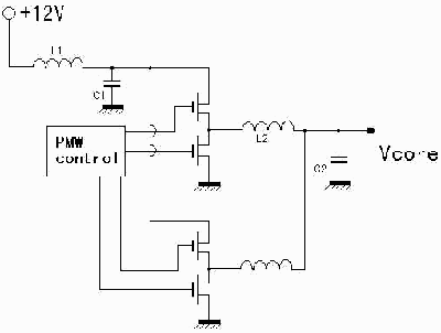
主板上的供电电路原理核心是一个简单的开关电源。+12V来自ATX电源的输入,通过一个由电感线圈和电容组成的滤波电路,然后进入两个晶体管(开关管)组成的电路。此电路受到PWM Control部分的控制,输出所要求的电压和电流。经过进一步滤波后,得到平滑稳定的电压曲线(Vcore),供CPU使用。
多相供电的优势与挑战
单相供电一般可以提供最大25A的电流,而现今常用的处理器早已超过了这个数字。,主板的供电电路设计多采用两相甚至多相的设计,以提高供电效率和稳定性。三相供电比两相供电更稳定,但也带来了主板布线复杂化的问题。
华硕供电电路设计特点
华硕在主板供电电路设计上有着独特的设计理念和技术手段,以确保其产品的稳定性和高效性。
高效率与稳定性
华硕的供电电路设计注重高效率和稳定性。例如,在P4G8X主板中,尽管许多其他厂商采用三相供电来支持3GHz以上的处理器,华硕仍然在大部分产品中使用两相供电,显示出其高超的设计和制造水平带来的高效率的两相供电电路的优秀性能。
简化电路设计
华硕的工程师在设计供电电路时,倾向于采用最简单的设计方案,以减少出问题的概率。这是因为每个元件都有一个“失效率”的问题,用的元件越多,组成系统的总失效率就越大。,供电电路越简单,越能减少出问题的概率。
采用优质元件
在华硕的主板供电电路中,使用了高品质的元件,如大直径的电感和整块铜箔设计。例如,+12V输入部分采用约1.5mm直径的材料绕制的电感,以及在多层PCB板电源供给部分的每一层都采用了整块铜箔的设计,至少4层铜箔组成了导体,可以提供足够的横截面积供电流通过。
华硕工程师在主板供电电路设计方面积累了丰富的经验和技术。通过采用高效的开关电源设计、简化电路设计、使用优质元件等措施,华硕确保了其主板在各种高负载条件下的稳定运行和高效率供电。这些设计和技术的应用,体现了华硕在主板制造领域的专业能力和创新精神。
